Lama tak perkenalkan diri Name saya jin liang , boleh memanggil saya liang, saya dari PMK juga merupakan owner bagi study group SPM ,SPMBC,STPM,POLITEKNIK,PT3 ,UEC dan pencipta drive bagi bahan SPM2020 >>klik saya dapat lanjutan .Harap dapat membantu korang artikel ini.
Sebelum ini, moderator pernah bercakap mengenai artikel terperinci mengenai Civil Engineering Student Affairs Club (CESAC) [PMK], betulkan? Oleh itu, mari kita mencuba hari ini, hahaha, bagaimana anda mencubanya? Tulis artikel saja. Kebetulan moderator juga menyertai kelab ini.
Pertama sekali, kita boleh mengkaji kelab pelajar yang telah kita bincangkan di BAHAGIAN 6 mengenai CESAC. Semua orang boleh mengklik kembali untuk menonton ("Klik saya klik saya"). Mengenai laman web CESAC: (CESAC POLIMELAKA)
🏮🏮Perkenalkan kandungan hari ini secara ringkas: 🏮🏮
❇️Bahagian pertama (frist part):Apa itu CESAC? Adakah terdapat markah untuk aktiviti ekstrakurikular? Ada sijil! !
❇️Bahagian kedua: Siapa yang boleh sertai CESAC? Bagaimana untuk menyertai? Gred apa yang perlu disertai? Kira-kira berapa orang yang masuk kelab?
❇️Bahagian ketiga: Apa yang akan ditanya dalam temu duga? Siapa yang akan menemu ramah saya? Adakah ada yang istimewa untuk disiapkan?
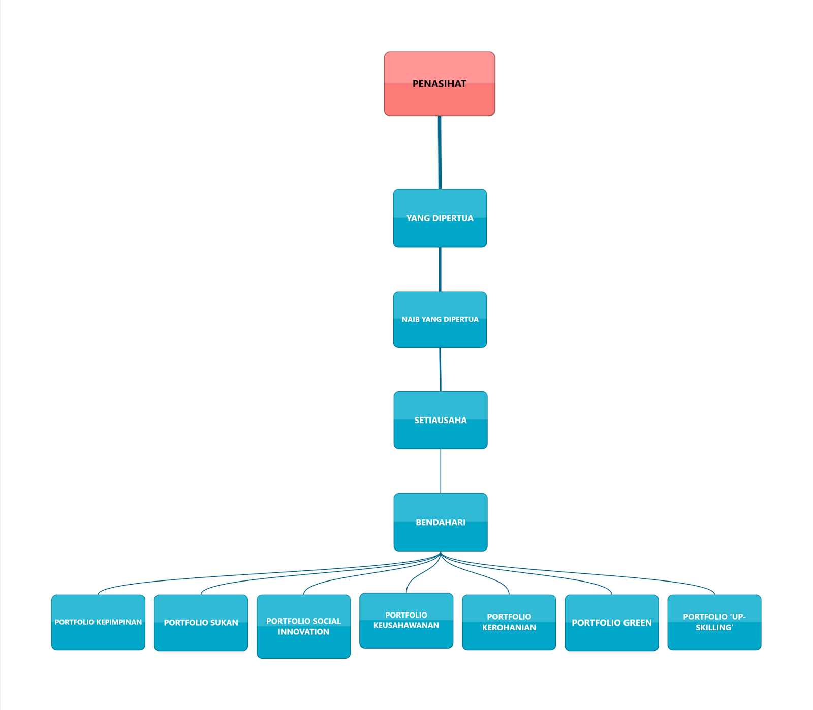
❇️Bahagian keempat: Apakah struktur organisasi bagi CESAC? Apa kegunanya?
❇️Bahagian kelima: Apa yang dilakukan oleh kelab? Mengapa kita masuk kelab? apa faedahnya?
❇️Bahagian keenam: Berapa kali dalam seminggu aktiviti tersebut? berapa lama? bila? Apa aktiviti yang ada?
❇️Bahagian ketujuh : Bagaimana untuk keluar? Bilakah saya boleh berhenti?
❇️Bahagian 8: Percuma? Adakah ahli akademik akan mempengaruhinya?
❇️Bahagian 9: Apa yang boleh dipelajari?
❇️Bahagian 10: Kesan terhadap kerja? Kesan kajian lanjutan?
========================================================================
📌CESAC Nama penuhnya ialah:Civil Engineering Student Affairs Club
📌Merupakan sebuah kelab pelajar
📌Hanya ada dua di negara ini atau hanya PMK yang memiliki
📌CESAC tidak dikira dalam skor aktiviti ekstrakurikuler kerana diploma kami tidak mempunyai skor koko.
📌Cesac adalah koko (tambahan), jadi terpulang kepada pelajar sama ada untuk mengambil bahagian atau tidak.
📌Sekiranya anda berjaya menyertai CESAC, anda akan mendapat sijil sebagai ahli
📌Hanya terbuka untuk Jabatan Kejuruteraan Awam (JKA) /civil engineering pelajar memohon untuk menyertai
📌Jika anda terlepas yang sebelumnya atau anda seorang yang baru, anda boleh memperhatikan masa temu duga. Anda boleh menyertai melalui temu ramah.
📌SEM1-SEM5 boleh masuk kelab, biasanya ada sedikit selepas SME 3 baru masuk. Pelajar yang telah menamatkan SEM 5 akan menarik diri dari CESAC setelah memasuki peringkat LI.
📌CESAC mempunyai kira-kira 50+ ahli (tidak termasuk guru)
📌Temu duga akan diadakan setahun sekali ketika wawancara atau penerimaan diperlukan. Anda boleh memberi perhatian kepada kumpulan kelas atau kumpulan POLIMELAKA.
📌Temu duga itu mungkin akan bertanya:
- Awak dari mana?
- Apakah hobi anda?
- Apa kelebihan anda?
- Bagaimana kehidupan biasa atau sekolah anda? Adakah terdapat aktiviti untuk disertainya?
- Akhirnya, anda akan ditanya apakah sumbangan yang akan anda lakukan sekiranya anda menyertai kelab ini
📌Orang yang “interview” kami juga adalah senior (pelajar) di kelab, jadi itu hanya sembang.
📌Secara amnya, waktu temu duga adalah ketika tidak ada kelas atau selepas kelas (5 PM-6PM).
📌Semasa “interview”, senior akan memisahkan kumpulan kami untuk berbincang dan bertanya, kira-kira 2 senior dengan 4 penemuduga (kami)
📌Mereka akan berkongsi atau mengingatkan sesuatu.
📌Anda boleh bercakap dalam bahasa melayu atau Inggeris.
📌Perlu memakai pakaian FORMAL (kerana ia harus formal)
📌Berita itu biasanya akan diketahui beberapa hari selepas pergi ke wawancara. [Secara amnya lulus temu ramah]
📌Merekrut ahli baru setahun sekali! !
2. PORTFOLIO SUKAN
3. PORTFOLIO SOCIAL INNOVATION
4. PORTFOLIO KEUSAHAWANAN
5. PORTFOLIO KEROHANIAN
6.PORTFOLIO GREEN
Moderator telah menyusun gambar seperti berikut:
📌Bantu memeriksa laporan, melalui kertas kerja (PW), pelajar dapat mengadakan aktiviti
📌Perlu penasihat untuk menandatangani kertas kerja (PW) untuk lulus
📌Bantu berurusan dengan wang / rakan kongsi / kadang-kadang dalam perjumpaan untuk memberi kami nasihat
YANG DIPERTUA(YP)
📌Dia adalah salah satu orang penting yang membantu memeriksa PW dan mengikuti aktiviti yang dianjurkan oleh ahli CESAC
📌Sekiranya CESAC ingin mengadakan acara dengan kerjasama kelab lain di sekolah, anda harus bertanya kepadanya, dan kemudian dapatkan maklumat hubungannya.
NAIK YANG DIPERTUA
📌Jawatan kanan (wanita), tanggungjawab lain adalah sama dengan YP
SETIAUSAHA
BENDAHARI
📌Jagalah tabung komuniti CESAC
📌PORTFOLIO SOCIAL INNOVATION
📌PORTFOLIO KEUSAHAWANAN
📌PORTFOLIO KEROHANIAN
📌PORTFOLIO GREEN
Catatan acara yang berkaitan: klik saya, klik saya
- MENAIK TARAF PERPAIPAN@KOMUNITI
- PROGRAM INOVASI MEJA AJAIB AFIQ
- INOVASI FRAME BATIK@NASOM
- GOTONG ROYONG LANSKAP
- PELAJAR LAWATAN KE KOMPLEKS PELANCONGAN KELIP-KELIP KG. KUANTAN, KUALA SELANGOR, SELANGOR 【Aktiviti merentas negeri】
- Program Penanaman Semula Pokok Berembang Di Sungai Timun, Rembau, Negeri Sembilan--Menanam pokok [Aktiviti merentas negeri] Kerjasama dengan TNB
- EKSPEDISI GUA BATU MALOI --Aktiviti ini adalah dengan menaiki bas ke Hutan Lipur Gua Batu Maloi, Johol, Negeri Sembilan 【Aktiviti merentas negeri】
- Sukan Badminton
- Hiking Tanjung Tuan ,melaka
》website:https://www.forestry.gov.my/my/melaka/taman-eko-rimba-tanjung-tuan
- JKA family day-Semua orang cesac akan pergi ke tempat pertama untuk bermain, berkelah dan berbual, terutamanya pelajar sem5
- FUTSAL - Bermain bola sepak di court. Bukan padang rumput seperti itu
- LOVE OUR MELAKA RIVER- - Bersihkan Sungai Melaka (di Jonker walk)
- Membantu mengatur acara CIDB.
- Kelab kami telah menganjurkan majlis anugerah JKA sekolah di auditorium sekolah yang diedarkan kepada pelajar dengan 3.5GPA atau lebih tinggi, sijil akj, dan kemudian kami mengambil gambar kumpulan CESAC pada sesi terakhir. Klik saya untuk melihat
- JKA Bowling Night - Acara ini adalah tempat bas membawa kami ke padang boling, dan kemudian kelab kami dibuka untuk semua jabatan, jadi kami mengemas 10+ lorong boling untuk pertandingan. (Ada roti untuk dimakan, air bungkus, sijil, bakul hadiah-hadiah jika anda menang) [🌙🌙 pada waktu petang]

Place of Play bowling(two floor)
Laman web lokasi:klik saya ,saya bawa awak pergi google map
Ini juga merupakan pusat boling pertama yang saya temui di Melaka.
melihat TV dengan lampu di sana adalah jalan main poli kita semasa program
- Bicara Usahawan Program 3.0 --- pelajar sem 1 mengambil bahagian. Dalam aktiviti ini, saya belajar bagaimana menetapkan matlamat. Terdapat sesi Soal Jawab dan Bluetooth x3 untuk iPhone (tidak dipasang)
- Bengkel Microsoft Word Documents & Excel --- Ini adalah monyet kaji selidik yang mengajar kita bagaimana menggunakan pengetikan kata, melakukan sijil dan borang tinjauan, dan banyak belajar. [Pada waktu malam 🌙🌙]
- Saya telah mengambil bahagian dalam aktiviti YB untuk pergi ke orang asli untuk membuat projek (ada sijil YB COP) [Program usahasama bakti kampung solik biak]. Dalam acara ini, kami telah berusaha untuk membantu orang asli / orang kampung melakukan gotong royong, tetapi ia YB Teratur. Kegiatan di dalamnya juga membantu memotong sayur, memasak nasi, tempat duduk, makan bahan-bahan yang baik, dan lain-lain (sudah tentu semuanya adalah ramuan yang baik jika anda terlalu sibuk, hahaha) dari jam 7 pagi hingga tengah hari.
- Telah mengadakan SK (sekolah kebangsaan) Hulu Komuniti yang lalu untuk menjadi sukarelawan [CSR] (menggerakkan pokok-pokok menggali kotoran dengan cangkul, melemparkan barang, membantu merapikan, menggerakkan tempat duduk, mengecat dinding dan lantai, membuat kertas lantai-sebuah kawasan Ini adalah lantai kertas, untuk hiasan) [Termasuk sarapan dan makan tengah hari, air, currypuff, kek Melayu, dll],
- Mengadakan projek permainan &guna phone. Contohnya, mainkan PUPG (makan ayam), legenda ML / mudah alih, dan sebagainya. Memenangi hadiah dalam permainan. Mata ganjaran atau bonus ... [Petang 🌙🌙]
- Membantu menganjurkan seminar IBS-pelajar SEM 3 sahaja
- Membantu menganjurkan seminar kerja saringan
BAHAGIAN 7:(BAHAGIAN 7!! Bahagian Soalan Lazim yang membosankan. Jangan tekan masuk! ! Mereka yang datang dan menonton mendapatnya!muet?tukar poli?)
Bahagian 9: ( Butiran tentang asrama POLI masing-masing )
















